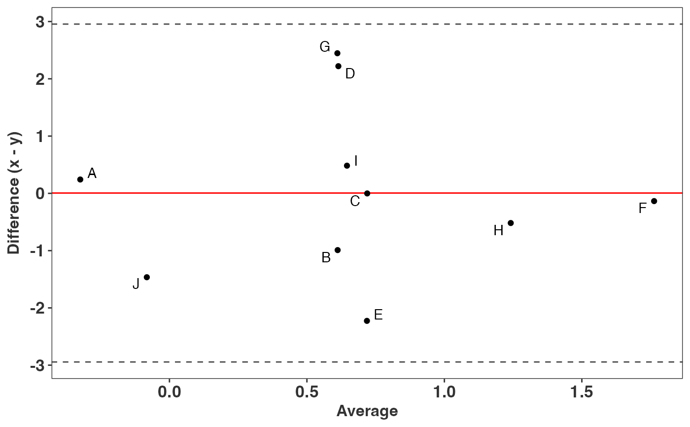
Measures the agreement between two methods

compare(x, y, ...)

# Default S3 method
compare(x, y, labels = NULL, ...)

# S3 method for class 'PlackettLuce'
compare(x, y, ...)

Arguments

x

a numeric vector, or an object of class PlackettLuce

y

a numeric vector, or an object of class PlackettLuce

...

additional arguments passed to methods

labels

optional, a vector with the same length x to plot values

Value

a ggplot with the agreement

References

Bland, M. J., and Altman, D. G. (1986). Lancet (8476):307-10.

Examples

set.seed(1)
x = runif(10, -1, 2)

set.seed(2)
y = runif(10, -1, 2)

compare(x, y)